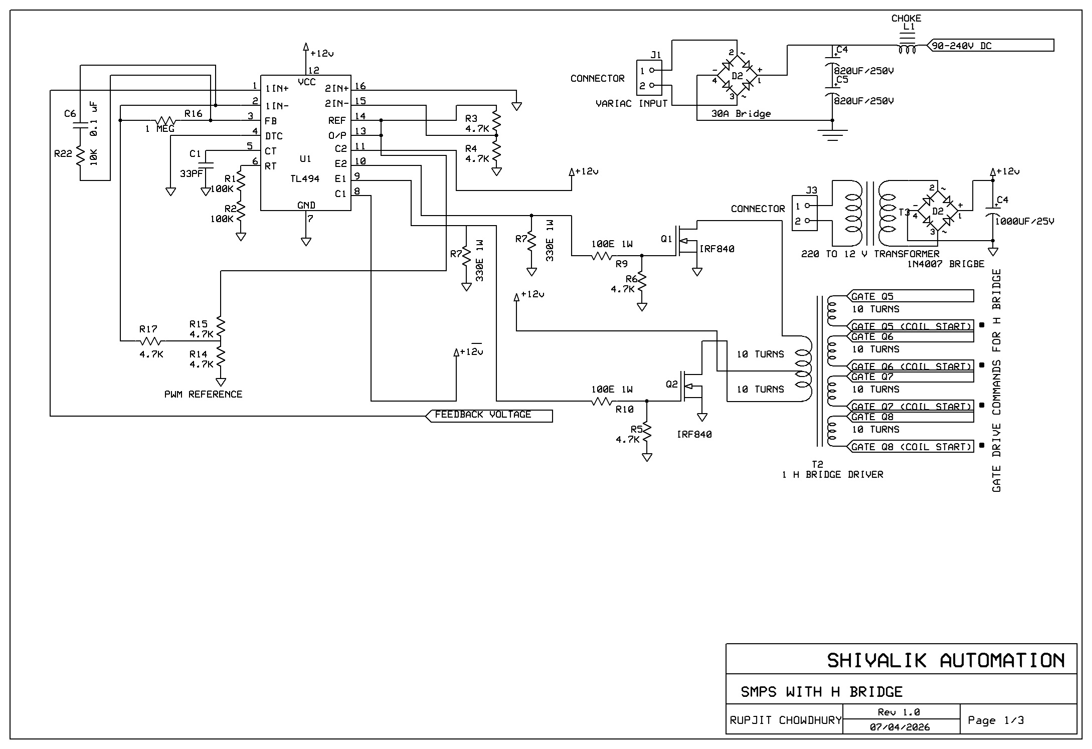
In this circuit design we are going to make a SMPS using H - bridge configuration in the primary side of the power transformer. The secondary side
of the power transformer is a center tapped winding and is connected to a Schottky diode. The SMPS is designed on IC TL494 which is the PWM oscillator
ic. The operating frequency of the circuit is around 53 Khz. There are two transformers used. One is the driver transformer and the other is the
power transformer. The driver transformer controls all four mosfets connercted in H - bridge configuration. The polarity of the gate firing signals
is discussed in the design.
The Oscillator with feedback: The circuit is controlled by U1 i.e. IC TL494. This is the main PWM controller IC. R1+R2 in parallel to C1 makes a frequency of 53Khz. Pin 8 and Pin 11
are collector pins and they are pulled up to +12V DC. The IC U1 is also powered by +12V DC. Pin 9 an 10 are emitter pins of IC TL494 and they drive
the driver transformer T2. The DC output voltage is fed to voltage divider R12, R21 and R23 and R23 output is fed the Pin 1 of IC TL494 for PWM
voltage control.
Driver stage: The driver transformer T2 primary side is a bifilar winding 10 turns each. Q1 and Q2 are mosfets IRF840 that controls driver transformer in half
bridge mode. R5 and R6 are connected between gate and emitter of mosfets Q1 and Q2. The secondary side of the driver transformer has four windings
of 10 turns each. The start and finish point of these secondary windings are to be marked as these will be the polarity for the next stage. Coil
start has a black dot that indicates start end of each winding.
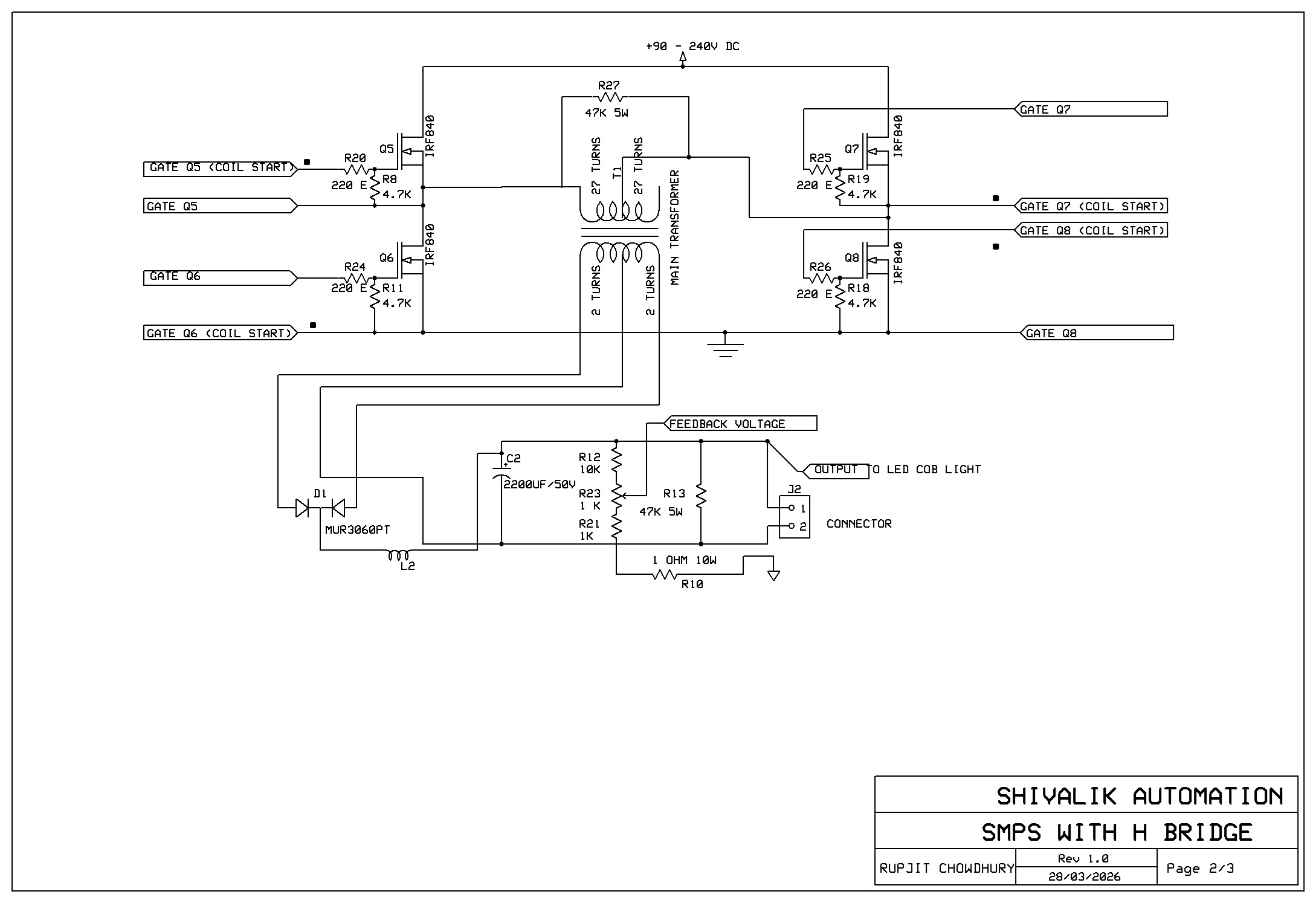
H-bridge power stage: The H - bridge is made of four mosfets Q5, Q6, Q7, Q8. These mosfets are triggered with correct polarity at their respective gates. The driver transformer
windings are fed between gate and emitter of each mosfet. Also a 4.7K resistor is used between gate and emitter R8, R11, R18, R19. Also there
are current limiting resistors R20, R24, R25 and R26 of 220 ohm each. The primary of the power transformer T1 is connected to H - bridge as shown
in the diagram. The secondary of this transformer is connected to schottkey diode D1 MUR3060. Output of this diode is passed through a choke L2
of 20 turns wire on ferrite ring. The filter capacitor C2 finally filters and generates the output. This is fed to voltage divider R12, R21 and
R23 and R23 output is fed the Pin 1 of IC TL494 for PWM voltage control.


Click here for bill of materials
The circuit runs on 220V AC main line. All cares must be taken while making this circuit. The circuit is built as a reference design and used to drive LED module.
Please watch the performance on the youtube link provided.